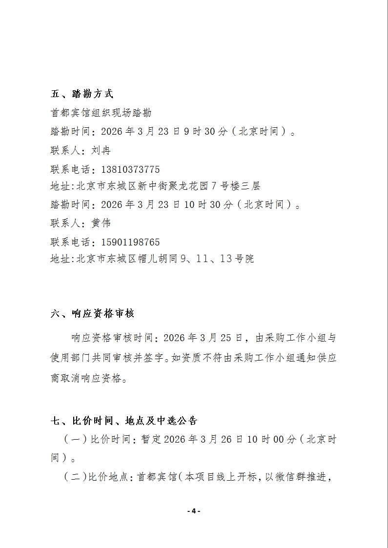
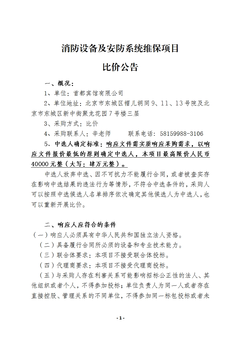
简体中文  |   English

消防设备及安防系统维保项目比价公告